Home
|
About us
|
Contact
首页
中心介绍
中心简介
中心章程
中心宗旨
联系我们
中心公告
中心新闻
联系我们
首页
中心介绍
中心公告
中心新闻
联系我们
产品分类
位置:
首页
> > 中心介绍
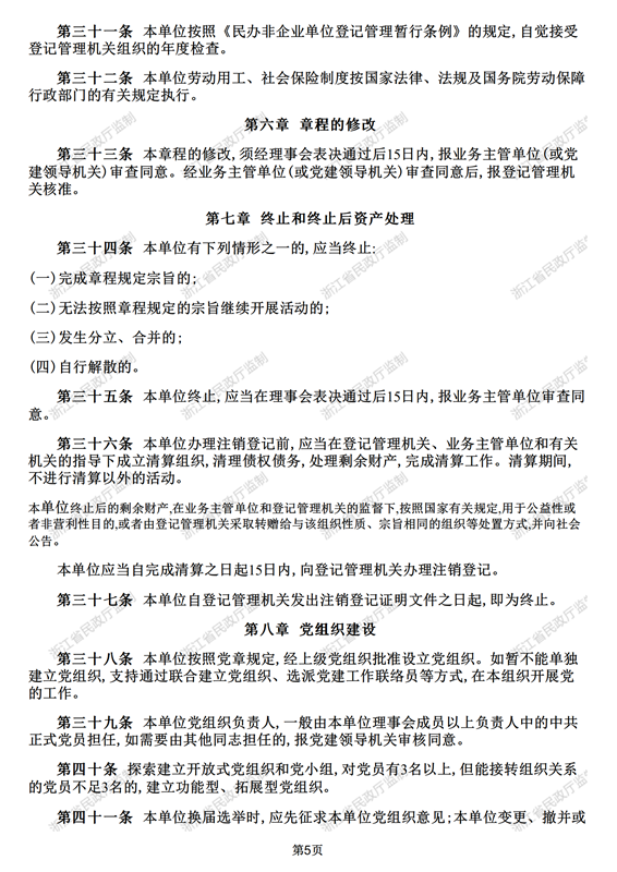
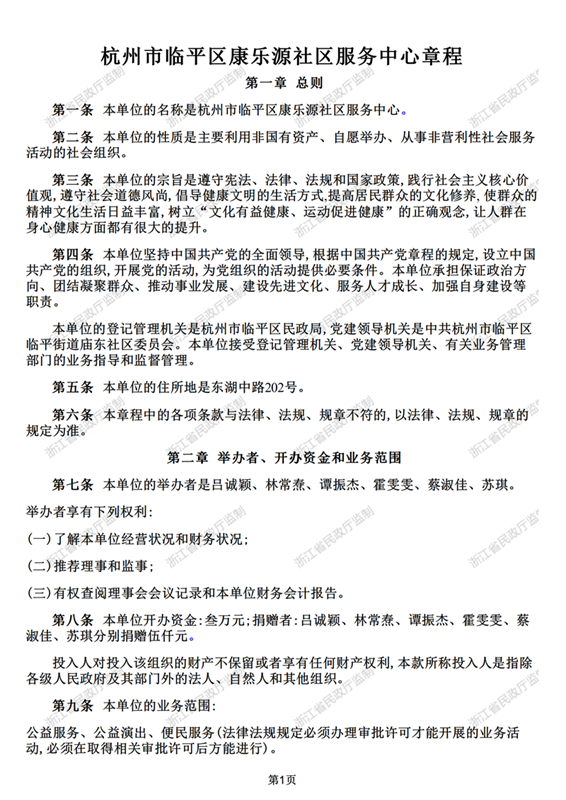
中心章程
发表时间:
2021-08-13
阅读次数: 字体:【
大
中
小
】
上一篇:
没有了
下一篇:
中心简介